Cara Membuat Kerangka Pikir Penelitian. Jika sebelumnya sudah menyimak beberapa pengertian para ahli, barangkali anda penasaran bagaimana cara membuatnya dalam penelitian? Pada dasarnya, kerangka ini memiliki hubungan dengan konsep yang akan diamati dalam suatu penelitian. Posting pada perkuliahan, umum ditag alur berpikir skripsi, alur pemikiran, alur pikir penelitian kualitatif, bab 2 kerangka pemikiran kualitatif, bagaimana sebaiknya kerangka berpikir dibuat, bagan kerangka berpikir, bagan kerangka pemikiran, buku kerangka berpikir, cara membuat kerangka berpikir di ppt, cara membuat kerangka berpikir. 1.menentukan variabel yang akan diteliti.
Terpopuler 38+ Cara Membuat Time Schedule Skripsi From skema.kanopitop.com
Pada dasarnya, kerangka ini memiliki hubungan dengan konsep yang akan diamati dalam suatu penelitian. Pertama tama saya akan paparkan kerangka skripsi dalam penelitian kuantitatif terlebih dahulu kemudian kerangka skripsi dalam penelitian kualitatif. Kerangka berpikir atau kerangka pemikiran adalah penjelasan sementara mengenai gejala yang dijadikan sebagai permasalahan pada topik penelitian. Jika sebelumnya sudah menyimak beberapa pengertian para ahli, barangkali anda penasaran bagaimana cara membuatnya dalam penelitian? Deskripsi teori dan hasil penelitian. Sebelum sampai ke sana, perlu dipahami terlebih dahulu apa itu kerangka berpikir.
Download aplikasi cat 2018 terbaru.
Analisisteori, konsep, prinsip, premis yang berhubungan dengan masalah yang akan diteliti. Membuat kerangka makalah penelitian mungkin kelihatannya hanya menghabiskan waktu. Jadi cara membuat kerangka berpikir lebih cocok digunakan untuk penulisan yang sifatnya tebal (banyak) dan memiliki alur yang cukup rumit seperti penelitian ilmiah. Analisisteori, konsep, prinsip, premis yang berhubungan dengan masalah yang akan diteliti. Pada dasarnya, kerangka ini memiliki hubungan dengan konsep yang akan diamati dalam suatu penelitian. Contoh proposal skripsi kuantitatif pengaruh model pembelajaran make.
Source: wandisuhardi.blogspot.com
Deskripsi teori dan hasil penelitian. Suatu proses dapat dikatakan ilmiah apabila suatu kegiatan. Adapun cara yang harus dilakukan dalam membuat kerangka konseptual adalah sebagai berikut: Pengertian, jenis, cara menulis, dan contohnya. Jika sebelumnya sudah menyimak beberapa pengertian para ahli, barangkali anda penasaran bagaimana cara membuatnya dalam penelitian?
Source: pejuangskripsi88.blogspot.com
Contoh kerangka berpikir yang di bahas di sini disampaikan melalui ilustrasi supaya mudah dipahami pembaca bagaimana membuat kerangka berpikir. Kerangka berpikir banyak digunakan untuk memudahkan penulis dalam mengerjakan karya tulis. Deskripsi teori dan hasil penelitian. Hasil penelitian yang terdahulu yang kebenarannya dapat diuji secara empiris” (2008:55) pemilihan kerangka konseptual yang tepat pada sebagian besar penelitian ditentukan oleh beberapa landasan, yaitu : 12 bab ii kajian pustaka kerangka pemikiran dan hipotesis 2 1.
Source: ira-mulok.blogspot.com
Kajian pustaka, kerangka berpikir dan hipotesis 2.1. Oleh karna itu, sebaiknya kerangka teori penelitian lebih baik dibuat di dalam bentuk diagram atau juga skema, dengan tujuan untuk dapat. Biasanya, kerangka pemikiran ini adalah dicantumkan pada bab ii. Kerangka pemikiran seringkali juga dikenal sebagai kerangka teori/teoriris. Luthfia ulva irmita,m.pd.pada video ini dijelaskan cara mebuat kerangka berpikir dan contoh kerangka berpikir.
Source: skema.kanopitop.com
Posting pada perkuliahan, umum ditag alur berpikir skripsi, alur pemikiran, alur pikir penelitian kualitatif, bab 2 kerangka pemikiran kualitatif, bagaimana sebaiknya kerangka berpikir dibuat, bagan kerangka berpikir, bagan kerangka pemikiran, buku kerangka berpikir, cara membuat kerangka berpikir di ppt, cara membuat kerangka berpikir. Meningkatkan keterampilan berpikir adalah cara paling sederhana untuk meningkatkan kinerja, pengaruh, dan hasil. Pengertian, jenis, cara menulis, dan contohnya. Oleh karna itu, sebaiknya kerangka teori penelitian lebih baik dibuat di dalam bentuk diagram atau juga skema, dengan tujuan untuk dapat. 13 contoh proposal skripsi tesis dan tugas akhir lengkap.
Source: rezapurbaya.blogspot.com
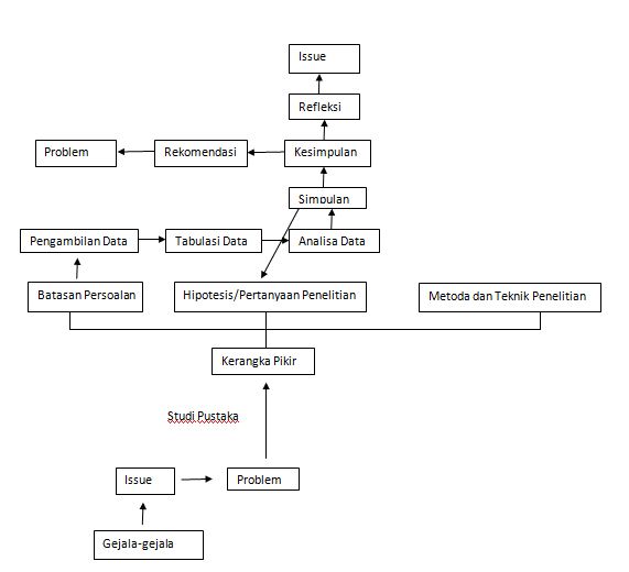
Jika sebelumnya sudah menyimak beberapa pengertian para ahli, barangkali anda penasaran bagaimana cara membuatnya dalam penelitian? Kerangka pemikiran adalah suatu diagram yang menjelaskan secara garis besar alur logika berjalannya sebuah penelitian. Contoh ini diadaptasi dari buku manajemen penelitian tindakan kelas (sukidin, basrowi, suranto) yang diterbitkan oleh insan cendekia pada tahun 2008. Admin blog kumpulan berbagai skripsi 2019 juga mengumpulkan gambar gambar lainnya terkait cara membuat kerangka pemikiran skripsi di word dibawah ini. Pendahuluan, memuat beberapa aspek penting, seperti latar belakang masalah, identifikasi masalah, batasan masalah, penyajian masalah, tujuan penelitian, manfaat, dan signifikansi penelitian bagi masyarakat.
Source: sarifudin.com
1.menentukan variabel yang akan diteliti. Pertama tama saya akan paparkan kerangka skripsi dalam penelitian kuantitatif terlebih dahulu kemudian kerangka skripsi dalam penelitian kualitatif. Karyatulisku contoh kerangka berpikir dan langkah langkah membuatnya download aplikasi cat 2018 terbaru penelitian adalah kegiatan untuk mencari pengetahuan yang dilakukan dengan metode. Demikian tulisan terbaru blog penelitian tindakan kelas tentang cara menulis kerangka berpikir pada proposal atau laporan ptk (penelitian tindakan kelas). Penelitian adalah kegiatan untuk mencari pengetahuan yang dilakukan dengan metode penelitian.
Source: pendidikanku.org
Contoh kerangka berpikir yang di bahas di sini disampaikan melalui ilustrasi supaya mudah dipahami pembaca bagaimana membuat kerangka berpikir. Kerangka atau konsep dalam penelitian kuantitatif dan kualitatif secara umumnya sebagai berikut : Menyeleksi dan mendefinisikan konsep melalui logika yang berpikir kemudian mencoba menjelaskan. Luthfia ulva irmita,m.pd.pada video ini dijelaskan cara mebuat kerangka berpikir dan contoh kerangka berpikir. Penelitian adalah kegiatan untuk mencari pengetahuan yang dilakukan dengan metode penelitian.
Source: slideshare.net
13 contoh proposal skripsi tesis dan tugas akhir lengkap. Oleh karna itu, sebaiknya kerangka teori penelitian lebih baik dibuat di dalam bentuk diagram atau juga skema, dengan tujuan untuk dapat. Sebelum sampai ke sana, perlu dipahami terlebih dahulu apa itu kerangka berpikir. Contoh kerangka berpikir yang di bahas di sini disampaikan melalui ilustrasi supaya mudah dipahami pembaca bagaimana membuat kerangka berpikir. Maka tidak heran, jika banyak penulis yang menulis puisi, cerpen ataupu deskripsi singkat tidak memerlukan kerangka berpikir.
Source: slideshare.net
Suatu proses dapat dikatakan ilmiah apabila suatu kegiatan. Jadi cara membuat kerangka berpikir lebih cocok digunakan untuk penulisan yang sifatnya tebal (banyak) dan memiliki alur yang cukup rumit seperti penelitian ilmiah. Membaca buku serta hasil penelitian. Adapun cara yang harus dilakukan dalam membuat kerangka konseptual adalah sebagai berikut: Meningkatkan keterampilan berpikir adalah cara paling sederhana untuk meningkatkan kinerja, pengaruh, dan hasil.
Source: menebarcahayahati.blogspot.com
Contoh kerangka berpikir yang di bahas di sini disampaikan melalui ilustrasi supaya mudah dipahami pembaca bagaimana membuat kerangka berpikir. Admin blog kumpulan berbagai skripsi 2019 juga mengumpulkan gambar gambar lainnya terkait cara membuat kerangka pemikiran skripsi di word dibawah ini. Deskripsi teori dan hasil penelitian. Adapun cara yang harus dilakukan dalam membuat kerangka konseptual adalah sebagai berikut: Langsung saja simak pembahasannya sebagai berikut.
Source: duniabelajarsiswapintar82.blogspot.com
Kajian pustaka, kerangka berpikir dan hipotesis 2.1. Kerangka berpikir atau kerangka pemikiran adalah penjelasan sementara mengenai gejala yang dijadikan sebagai permasalahan pada topik penelitian. Tips kali ini adalah cara ampuh membuat kerangka pemikiran skripsi kuantitatif. Admin blog kumpulan berbagai skripsi 2019 juga mengumpulkan gambar gambar lainnya terkait cara membuat kerangka pemikiran skripsi di word dibawah ini. Analisisteori, konsep, prinsip, premis yang berhubungan dengan masalah yang akan diteliti.
Source: berbagaiskripsi.blogspot.com
Menyeleksi dan mendefinisikan konsep melalui logika yang berpikir kemudian mencoba menjelaskan. Contoh kerangka berpikir yang di bahas di sini disampaikan melalui ilustrasi supaya mudah dipahami pembaca bagaimana membuat kerangka berpikir. Langsung saja simak pembahasannya sebagai berikut. Kerangka pemikiran seringkali juga dikenal sebagai kerangka teori/teoriris. Metode penelitian kualitatif archives feri ferdinan.
Source: menebarcahayahati.blogspot.com
Secara singkat, kerangka berpikir merupakan panduan logis yang akan diterapkan oleh peneliti dalam proses penelitiannya. Contoh kerangka berpikir yang di bahas di sini disampaikan melalui ilustrasi supaya mudah dipahami pembaca bagaimana membuat kerangka berpikir. Kerangka berpikir banyak digunakan untuk memudahkan penulis dalam mengerjakan karya tulis. Tips kali ini adalah cara ampuh membuat kerangka pemikiran skripsi kuantitatif. Pengertian, jenis, cara menulis, dan contohnya.
Source: hardianti-jamaluddin.blogspot.com
Menyeleksi dan mendefinisikan konsep melalui logika yang berpikir kemudian mencoba menjelaskan. Oleh karna itu, sebaiknya kerangka teori penelitian lebih baik dibuat di dalam bentuk diagram atau juga skema, dengan tujuan untuk dapat. Menyeleksi dan mendefinisikan konsep melalui logika yang berpikir kemudian mencoba menjelaskan. Pendahuluan, memuat beberapa aspek penting, seperti latar belakang masalah, identifikasi masalah, batasan masalah, penyajian masalah, tujuan penelitian, manfaat, dan signifikansi penelitian bagi masyarakat. 1.menentukan variabel yang akan diteliti.
Source: brainly.co.id
Secara singkat, kerangka berpikir merupakan panduan logis yang akan diterapkan oleh peneliti dalam proses penelitiannya. Kerangka pemikiran seringkali juga dikenal sebagai kerangka teori/teoriris. Keterampilan ini dapat dengan mudah dikembangkan melalui praktik yang disengaja. Jadi cara membuat kerangka berpikir lebih cocok digunakan untuk penulisan yang sifatnya tebal (banyak) dan memiliki alur yang cukup rumit seperti penelitian ilmiah. Metode penelitian kualitatif archives feri ferdinan.
Source: kompositisme.blogspot.com
Suatu proses dapat dikatakan ilmiah apabila suatu kegiatan. 12 bab ii kajian pustaka kerangka pemikiran dan hipotesis 2 1. Contoh proposal skripsi kuantitatif pengaruh model pembelajaran make. Deskripsi teori dan hasil penelitian. Meningkatkan keterampilan berpikir adalah cara paling sederhana untuk meningkatkan kinerja, pengaruh, dan hasil.
Source: pejuangskripsi88.blogspot.com
Meningkatkan keterampilan berpikir adalah cara paling sederhana untuk meningkatkan kinerja, pengaruh, dan hasil. Tips kali ini adalah cara ampuh membuat kerangka pemikiran skripsi kuantitatif. Oleh karna itu, sebaiknya kerangka teori penelitian lebih baik dibuat di dalam bentuk diagram atau juga skema, dengan tujuan untuk dapat. Contoh proposal skripsi kuantitatif pengaruh model pembelajaran make. Suatu proses dapat dikatakan ilmiah apabila suatu kegiatan.
Source: kuskuspintar.com
Kerangka pemikiran seringkali juga dikenal sebagai kerangka teori/teoriris. Bukan hanya untuk buku, novel, atau artikel, kerangka berpikir juga dapat digunakan dalam pembuatan karya tulis ilmiah, seperti laporan penelitian, skripsi, thesis, dan semacamnya. Keterampilan ini dapat dengan mudah dikembangkan melalui praktik yang disengaja. Contoh ini diadaptasi dari buku manajemen penelitian tindakan kelas (sukidin, basrowi, suranto) yang diterbitkan oleh insan cendekia pada tahun 2008. Deskripsi teori dan hasil penelitian.
This site is an open community for users to share their favorite wallpapers on the internet, all images or pictures in this website are for personal wallpaper use only, it is stricly prohibited to use this wallpaper for commercial purposes, if you are the author and find this image is shared without your permission, please kindly raise a DMCA report to Us.
If you find this site beneficial, please support us by sharing this posts to your own social media accounts like Facebook, Instagram and so on or you can also save this blog page with the title cara membuat kerangka pikir penelitian by using Ctrl + D for devices a laptop with a Windows operating system or Command + D for laptops with an Apple operating system. If you use a smartphone, you can also use the drawer menu of the browser you are using. Whether it’s a Windows, Mac, iOS or Android operating system, you will still be able to bookmark this website.





