Flowchart Konversi Suhu. Inputkan besaran suhu dalam celcius (satuan celcius) untuk melakukan konversi suhu dari celcius ke reamur digunakan rumus : Buatlah flowchart untuk menghitung konversi suhu dari fahrenheit ke celcius dan reamur dengan nilai fahrenheit di input : Dalam celcius ini air membeku pada suhu 0 derajat dan akan mendidih pada suhu 100 derajat. Algoritma dan flowchart untuk mengkonversi suhu dari derajat celcius ke derajat fahrenheit :
to my Blog" ALGORITMA DAN FLOWCHART KONVERSI SUHU From rfetricia.blogspot.com
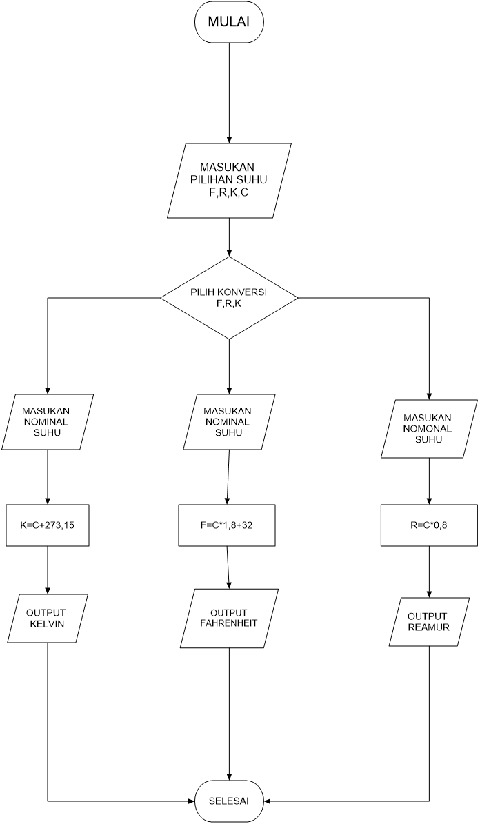
X rpl 2 kompetensi keahlian rekayasa perangkat lunak smk negeri 1 denpasar 2013 konversi suhu celcius algoritma 1. Untuk menghitung konversi suhu dari satuan celcius. Masukkan suhu dalam satuan celcius :28. Dengan begitu, suhu suatu benda dalam celcius bisa dikonversi (diubah) ke dalam skala lainnya, yakni reamur, fahrenheit, serta kelvin. Flowchart konversi suhu celcius ke kelvin, fahrenheit, reamur: Pertama input suhu dalam derajat celcius dalam kasus ini saya input 45 derajat celcius 2.
R = 4/5 * c.
Untuk melakukan konversi suhu dari celcius ke farenheit digunakan rumus berikut : [rumus konversi dari celcius ke fahrenheit : 2 komentar untuk algoritma, flowchart dan pemrograman studi kasus konversi suhu celcius ke fahrenheit unknown 16 november 2020 09.50 buatlah flowchart untuk mengkonversi suhu dari celcius ke fahrenheit dengan rumus f = c * 1.8 + 32 ini rumusnya maksudnya gimana min ? R = 4/5 * c; Jika kalian ingin membuat flowchart dengan mudah kalian bisa gunakan microsoft visio 2003, karena saya biasa menggunakan versi itu, namun jika kalian ingin menggunakan versi lain, lebih bagus. Untuk melakukan konversi suhu dari celcius ke farenheit digunakan rumus berikut :
Source: belajar-mikrokontroler-2016.blogspot.com
Inputkan besaran suhu dalam celcius (satuan celcius) untuk melakukan konversi suhu dari celcius ke reamur digunakan rumus : Konversikan suhu celcius ke suhu fahrenheit. Penjelasan flowchart konversi suhu celcius ke reamur dan farenheit dari gambar di bawah dapat di jelaskan urutan flowchat konversi suhu celcius ke reamur dan farenheit 1. Masukkan suhu dalam satuan celcius :28. Suhu dalam besaran reamur dan farenheit akan ditampilkan;
Source: lukmanbrabo.blogspot.com
Konversikan suhu celcius ke suhu fahrenheit. 2.deklarasikan atau tentukan tipe data untuk suhu dalam derajat celcius (c) dan untuk suhu dalam derajat fahrenheit (f). Flowchart untuk menampilkan konversi suhu dari c, f. Masukkan suhu dalam celcius (c) untuk mengkonversi suhu dari celcius ke fahrenheit, gunakan rumus f = (9/5 x c) + 32. Penjelasan flowchart konversi suhu celcius ke reamur dan farenheit dari gambar di bawah dapat di jelaskan urutan flowchat konversi suhu celcius ke reamur dan farenheit 1.
Source: indraaa.wordpress.com
R = 4/5 * c dan f = 9/5 * c + 32. Inputkan besaran suhu dalam celcius (satuan celcius) untuk melakukan konversi suhu dari celcius ke reamur digunakan rumus : Buatlah flowchart untuk mengkonversi suhu dari celcius ke fahrenheit! Untuk mengubah celcius menjadi fahrenheit dapat digunakan rumus berikut. Masukkan suhu dalam celcius (c) untuk mengkonversi suhu dari celcius ke fahrenheit, gunakan rumus f = (9/5 x c) + 32.
Source: ohtheme.com
F sama dengan 9 dibagi 5 dikalikan c dan ditambah 32. Dengan begitu, suhu suatu benda dalam celcius bisa dikonversi (diubah) ke dalam skala lainnya, yakni reamur, fahrenheit, serta kelvin. Inputkan besaran suhu dalam satuan celcius. Konversi suhu celcius ke fahrenheit ::”. Buatlah algoritma untuk menghitung konversi suhu.dari celcius menjadi reamur dan farenheit.
Source: ekamardianasmkn1depok.blogspot.com
Konversi suhu adalah cara untuk menyatakan suhu suatu benda yang berasal dari satu skala ke dalam skala lainnya. Dan untuk melakukan konversi suhu dari celcius ke farenheit digunakan rumus berikut :. Penjelasan flowchart konversi suhu celcius ke reamur dan farenheit dari gambar di bawah dapat di jelaskan urutan flowchat konversi suhu celcius ke reamur dan farenheit 1. Posted in algoritma dan pemrograman on april 17, 2012. Suhu dalam reamur dan farenheit jawaban :
Source: jelajahinformasii.blogspot.com
Suhu dalam satuan fahrenheit ditampilkan ke. Suhu dalam besaran reamur dan farenheit akan ditampilkan; Suhu dalam satuan fahrenheit ditampilkan ke. Buatlah flowchart untuk mengkonversi suhu dari celcius ke fahrenheit! Konversikan suhu celcius ke suhu fahrenheit.
Source: mafia-hati.blogspot.com
Inputkan besaran suhu dalam celcius (satuan celcius) untuk melakukan konversi suhu dari celcius ke reamur digunakan rumus : F = 9/5 * c + 3; Penjelasan flowchart konversi suhu celcius ke reamur dan farenheit dari gambar di bawah dapat di jelaskan urutan flowchat konversi suhu celcius ke reamur dan farenheit 1. User memilih mode konversi : R = 4/5 * c dan f = 9/5 * c + 32 output:
Source: catatan-risma.blogspot.com
Output akan menghasilkan gaji bersih. R = 4/5 * c dan f = 9/5 * c + 32. Inputkan besaran suhu dalam celcius (satuan celcius) untuk melakukan konversi suhu dari celcius ke reamur digunakan rumus : F = 9/5 * c + 3 Sedangkan fahrenheit dikembangkan oleh daniel gabriel fahrenheit asal jerman.
Source: ahmadanasabidin17.blogspot.com
Kelvin k celsius c fahrenheit f reaumur r rankine kelvin k celsius c fahrenheit f reaumur r rankine 0 desimal 1 desimal 2 desimal 3 desimal 4 desimal 5 desimal 6 desimal 7 desimal 8 desimal 9 desimal 10 desimal. Untuk menghitung konversi suhu dari satuan celcius. Inputkan besaran suhu dalam celcius (satuan celcius) untuk melakukan konversi suhu dari celcius ke reamur digunakan rumus : Output akan menghasilkan gaji bersih. Posted in algoritma dan pemrograman on april 17, 2012.
Source: rfetricia.blogspot.com
Untuk mengubah celcius menjadi fahrenheit dapat digunakan rumus berikut. Input besar suhu dalam satuan celcius untuk menghitung konversi… 2.deklarasikan atau tentukan tipe data untuk suhu dalam derajat celcius (c) dan untuk suhu dalam derajat fahrenheit (f). Algoritma dan flowchart konversi suhu tugas algoritma dan flowchart buatlah algoritma untuk menghitung konversi suhu.dari celcius menjadi reamur dan farenheit. Pertama input suhu dalam derajat celcius dalam kasus ini saya input 45 derajat celcius 2.
Source: informatikalen.blogspot.co.id
R = 4/5 * c; Buatlah flowchart untuk menghitung konversi suhu dari fahrenheit ke celcius dan reamur dengan nilai fahrenheit di input : Posted in algoritma dan pemrograman on april 17, 2012. Konversi suhu celcius ke fahrenheit dan reamurr = 4/5 x c dan f = (9/5 x c) + 32input= suhu dalam celciusoutput= suhu dalam satuan fahrenheit dan reamurcontoh algoritma : Coding konversi suhu celcius, fahrenheit, kelvin, reamur python 3 skala celcius dicetuskan astronom yang berasal dari swedia yaitu andres celcius.
Source: arnitaanggreni.blogspot.com
Rumus konversi dari celcius ke fahrenheit : User memilih mode konversi : Sebagai programmer komputer disebuah perusahaan startup, kalian diminta untuk membuat flowchart konversi suhu dari celcius ke fahreinheit dan sebaliknya. Untuk melakukan konversi suhu dari celcius ke reamur digunakan rumus : Konversikan suhu celcius ke suhu fahrenheit.
Source: bundet.com
2.deklarasikan atau tentukan tipe data untuk suhu dalam derajat celcius (c) dan untuk suhu dalam derajat fahrenheit (f). F = 9/5 * c + 3; Kelvin k celsius c fahrenheit f reaumur r rankine kelvin k celsius c fahrenheit f reaumur r rankine 0 desimal 1 desimal 2 desimal 3 desimal 4 desimal 5 desimal 6 desimal 7 desimal 8 desimal 9 desimal 10 desimal. Coding konversi suhu celcius, fahrenheit, kelvin, reamur python 3 skala celcius dicetuskan astronom yang berasal dari swedia yaitu andres celcius. Benda yang memiliki panas akan menunjukan suhu yang tinggi daripada benda dingin.
Source: ahmadanasabidin17.blogspot.com
Posted in algoritma dan pemrograman on april 17, 2012. F sama dengan 9 dibagi 5 dikalikan c dan ditambah 32. Penjelasan flowchart konversi suhu celcius ke reamur dan farenheit dari gambar di bawah dapat di jelaskan urutan flowchat konversi suhu celcius ke reamur dan farenheit 1. Untuk mengubah celcius menjadi fahrenheit dapat digunakan rumus berikut. Buatlah flowchart untuk mengkonversi suhu dari celcius ke fahrenheit!
Source: rfetricia.blogspot.com
Oke langsung aja ya kita liat gimana sih proses membuat programnya. Buatlah flowchart untuk menghitung konversi suhu dari fahrenheit ke celcius dan reamur dengan nilai fahrenheit di input : R = 4/5 * c dan f = 9/5 * c + 32. Dengan begitu, suhu suatu benda dalam celcius bisa dikonversi (diubah) ke dalam skala lainnya, yakni reamur, fahrenheit, serta kelvin. Satuan celcius dimasukkan oleh pengguna.
Source: algoritma-program.blogspot.com
Satuan suhu dalam derajat fahrenheit bisa disingkat dengan huruf f. Dan untuk melakukan konversi suhu dari celcius ke farenheit digunakan rumus berikut :. Suhu dalam reamur dan farenheit jawaban : Algoritma dan flowchart konversi suhu tugas algoritma dan flowchart buatlah algoritma untuk menghitung konversi suhu.dari celcius menjadi reamur dan farenheit. Jika kalian ingin membuat flowchart dengan mudah kalian bisa gunakan microsoft visio 2003, karena saya biasa menggunakan versi itu, namun jika kalian ingin menggunakan versi lain, lebih bagus.
Source: ohtheme.com
F = 9/5 * c + 3 Untuk menghitung konversi suhu dari satuan celcius. Algoritma dan flowchart konversi suhu tugas algoritma dan flowchart buatlah algoritma untuk menghitung konversi suhu.dari celcius menjadi reamur dan farenheit. Input besar suhu dalam satuan celcius untuk menghitung konversi… Berikut adalah penyajian flowchart dalam kehidupan sehari hari untuk memasak mie instan :
Source: informatikalen.blogspot.com
Buatlah flowchart untuk mengkonversi suhu dari celcius ke fahrenheit! Masukkan suhu dalam satuan celcius :28. Konversi suhu adalah cara untuk menyatakan suhu suatu benda yang berasal dari satu skala ke dalam skala lainnya. Misalnya diketahui suhu dalam kelvin yaitu 300°k, maka suhu dalam fahreinheit yaitu: Konversi suhu celcius ke fahrenheit dan reamurr = 4/5 x c dan f = (9/5 x c) + 32input= suhu dalam celciusoutput= suhu dalam satuan fahrenheit dan reamurcontoh algoritma :
This site is an open community for users to do submittion their favorite wallpapers on the internet, all images or pictures in this website are for personal wallpaper use only, it is stricly prohibited to use this wallpaper for commercial purposes, if you are the author and find this image is shared without your permission, please kindly raise a DMCA report to Us.
If you find this site good, please support us by sharing this posts to your own social media accounts like Facebook, Instagram and so on or you can also bookmark this blog page with the title flowchart konversi suhu by using Ctrl + D for devices a laptop with a Windows operating system or Command + D for laptops with an Apple operating system. If you use a smartphone, you can also use the drawer menu of the browser you are using. Whether it’s a Windows, Mac, iOS or Android operating system, you will still be able to bookmark this website.




